掐指一算 你的肠道想听我的一场直播课!
大阅哥和你说说话:
“我背后的男人”——小T哥的直播已经在6月27日晚19:30圆满结束啦。
小T哥为了这次直播做了不少功课,下了很大功夫呀!
对啊,作为小T哥的颜粉,我准时收听了直播,内容非常丰富,包含了以下部分:
研究现状:从上海交通大学&美国罗格斯大学赵立平教授2012 年和2018年发表在Science杂志上的报道及研究成果引出直播内容,介绍了近期相关研究发表文章的数量和国内外大型微生物组计划。
与多种疾病的关系:肠道微生物与肿瘤、心血管疾病、呼吸系统疾病、肥胖、神经系统与免疫系统疾病、慢性疾病和内分泌系统疾病的联系与新观念。
研究的平台与方法:二代、三代测序平台及培养组学在微生物组学研究上的意义和作用,仔细介绍了常用的16S测序、宏基因组测序、微生物基因组测序和非常具有潜力的微生物单细胞测序等。
多组学联用:介绍多组学在微生物组学研究中的重要性,从文章案例导读宏基因组学分别与宏代谢组学、宏转录组学和宏蛋白组学联用的方法思路。
前景与应用:介绍了肠道微生物可以用作预测免疫治疗的疗效、充当肿瘤诊断标志物,预测慢性疾病进程、益生菌和益生元的使用、药物毒性分析和面向大众的肠道微生物检测等实际应用。
当天听众也提出不少问题,在这边先让小T哥回答一下,
后边再让他分享(发泄)准备这场直播所下的功夫吧!
Q1.如何探究肠道菌群和某一疾病的关系?一般研究肠道菌群都是先用高通量测序测出菌群结构和功能,下一步该怎么做呢?如何从测出的菌群变化探究菌群和某一疾病的关系?
T:一般来说思路是这样的:
(1) 确定研究疾病的种类,设置好实验分组和样本生物学重复的数量;
(2) 可以先从16S 扩增子测序入手,对尽可能多的样本进行测序,此技术物美价廉,可获得菌种多样性、菌种组成结构与丰度以及样本间菌种多样性差异等数据;
(3) 基于16S测序判断大致结果,挑选出较好或差异较明显的组别或样本做后续的宏基因组测序;
(4) 从宏基因组结果结合数据库分析微生物差异基因参与的功能和对应通路。功能和通路是和疾病联系起来很重要的一个桥梁;
(5) 基于差异通路,探求通路引发的真实变化,可以结合代谢组学和蛋白组学进行辅助验证;
(6) 关联分析上述数据,得出结论;
(7) 灵活运用动物模型、粪菌移植、行为干预等手段验证得出的结论。
Q2.临床关联研究和动物实验分别至少需要多少样本量?
T:考虑到个体差异,后期组间统计学分析以及偏离样本,自然环境至少3个生物学重复,推荐5个;若是人类或动物的肠道内容物或粪便等样品,由于个体特异性高,建议10个以上的重复。
Q3.我的实验样本中微生物较多/复杂,宏基因组测序测多少数据量合适呢?
T:一般来说常用的研究样本(肠道,皮肤)以及菌种组成复杂度低的样本(极端环境),宏基因组测序量5-6G足够满足常规分析。而复杂环境、真菌占比较高(土壤),需要分析到菌株水平或需要检测到低丰度微生物的样本,则建议增加测序数据量。例如赵立平老师的文章中,宏基因组测序量就采取了10G的量,达到了较好的基因组草图拼接到菌株水平的效果。
Q4.课程资料与ppt哪里可以下载?
T:进入微信公众号,在对话框中输入“肠道”,即可获得直播PPT,相关文献的打包文件和超详细微生物测序资料喔。
Q5.我研究环境样本中的微生物,老师让我取土壤、海水、空气,我应该怎么准备样本呢?
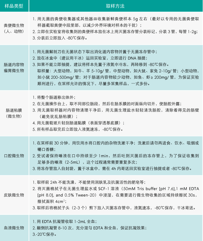
T:在阅微的微生物宣传册末,有提供一份各类样本的取样建议,附在这边。下次不要一声不响就把魩仔鱼※打包过来了哦!(经过专家讨论,虽然魩仔鱼很小,也可尽量分离肠道。如果实在有困难,建议至少去除头部后送样。)
※魩仔鱼(mòzǎiyú):台语称之为「不拉鱼」。一般是由鳀科、鲱科鱼类之仔稚鱼组成,体型非常小,一般可分为淡水鱼魩仔鱼与海水鱼魩仔鱼两类。其营养价值包括钙、维生素A、维生素C、钠、磷、钾等。不过,由于魩仔鱼捕捞时可能会抓到其他种类的鱼,才会有魩仔鱼是数百种鱼苗总称的解释。
微生物样本取样及提取建议
除了肠道粪便与内容物样本之外,我们也对各式各样的样本进行过微生物的提取,包括空气、污泥、海水、作物果实表面、口腔拭子、土壤等,均顺利获得较好的测序结果。阅微基因可基于多种平台提供完善的微生物组学研究服务,并联合安隆科讯提供代谢组学联合研究的解决方案。具体服务项目和应用优势如下图所示:
我们不局限于流程化的收样——测序——出报告的服务模式,阅微基因主推微生物个性化服务,在实验前期可以协助您进行实验设计和提供采样标准,实验结束后可以进行报告内容的解读和对后续实验进行建议,全程专人一对一服务,省时省心。
(2) 内容的排布:内容是很重要的。为了确保内容饱满,分析全,让在研究肠道微生物任何阶段的听众都有所收获,我在内容的安排上思考良久。
通过查阅众多研究文章,总结经验,询问专家等方法。最终确定从研究现状、火热程度、与各类疾病之间的联系、研究方法与平台以及多组学联合研究和前景与应用等这些方面阐述肠道微生物研究,用观点结合案例的方法,保证内容的充实。
(3) 直播后问题的准备:为了能够高质量的回答听众的问题,我提前预想了很多可能会遇到的问题并整理回答思路。在直播结束后也较好的回答了听众的问题,例如如何利用测序方法研究肠道微生物的套路、宏基因组测序数据量和如何设计疾病与肠道微生物研究的实验和生物学重复的合适数量等。
(4) 练习演讲流畅度:为了达到更好的听课体验,我与多位同事领导练习了N遍演讲,确定了每一张PPT的演讲思路,并把一些较为复杂的内容做好批注,提升直播时的流畅度。
与人人实验的小伙伴一起准备直播




